怀孕在家做什么好?适合孕妇做的家务有哪些?
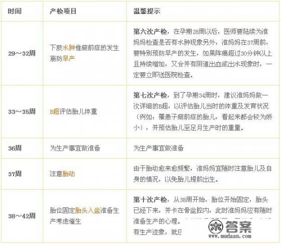
怀孕在家可以做一些轻松的活,如看书、学习育儿知识、擦桌子等,但注意不要做重体力劳动,适当的做些有氧运动也有助于身体健康,一定要避免油烟,远离噪音,为胎儿提供一个良好的发育环境,在饮食上,要保持均衡,多喝水避免上火导致便秘,定期的产检是必不可少的,具体时间和项目如下:
孕早期(0-3个月)主要检查胎心、胎芽、HCG翻倍情况等,确保胎儿正常发育。

孕中期(4-7个月)主要进行唐氏筛查、四维彩超等检查,进一步了解胎儿的发育情况。
孕晚期(8-10个月)则主要进行B超检查、胎心监护等,密切关注胎儿的动态。
整个孕期,产检的时间和项目都有严格的规定,一般孕早期每月检查一次,孕中期每两周检查一次,孕晚期每周检查一次,具体的产检项目根据孕期不同阶段有所变化,但都是为了确保母婴安全。
除了产检,孕期还要注意营养补充和心理健康,要保持良好的作息和饮食规律,多吃蔬菜水果,避免过度劳累和情绪波动,如果有任何不适,应及时就医。

孕期是一个特殊的时期,需要格外关注和照顾,希望每位准妈妈都能顺利度过孕期,迎接健康宝宝的到来。
仅供参考,具体产检时间和项目应根据个人情况和医生建议来确定,如有任何疑问或不适,请及时就医。
温馨提示:孕期要保持愉快的心情,多听音乐、看书、与家人朋友交流等都有助于心情的调节,要定期产检,确保母婴安全,祝您好孕!
我是文海捞梦话育儿,专注于育儿话题的分享和交流,欢迎关注我的头条号,一起说到育儿经验!

参考文献:
中国围产保健网
中国居民营养与健康指导手册
版权声明
本文仅代表作者观点,不代表木答案立场。
