套生日的数字游戏?
套生日的数字游戏?
游戏目的:
通过集体举行“生日聚会”,复习关于年、月、日的知识,掌握正确计算经过时间的方法。
游戏场景:
此游戏是针对三年级学生的,老师要管好课堂纪律,在老师的动作指导下完成游戏。
游戏时间:
约40分钟,本游戏可设计成整节课。
游戏难度:中级
适合年级:三年级
本游戏适用于三年级学习“年、月、日”后的综合练习课中。
游戏人数:全班
游戏准备:
写有若干学生生日的转盘一个。
游戏过程:
1.创设情境、营造氛围。
师:同学们,今天是几月几日?请你们记住这难忘的一天,老师要和同学们一起举行一个“生日聚会”,让大家一起“happy”。
(出示过生日的画面,音乐响起,师生齐唱生日快乐歌)
2.猜一猜。
师:听说我们要举办“生日聚会”,有几名同学也来凑热闹,让我们猜猜他们的生日分别是几月几日。
(1)同学们好,我是×××,我的生日是教师节的前两天。
(2)同学们好,我是×××,我的生日是8月的最后一天。
(3)同学们好,我是×××,我的生日是一年的倒数第三天。
(4)同学们好,我是×××,我的生日是第三季度的第一天。
(5)同学们好,我是×××,我今年13周岁了,可我只过了3个生日。
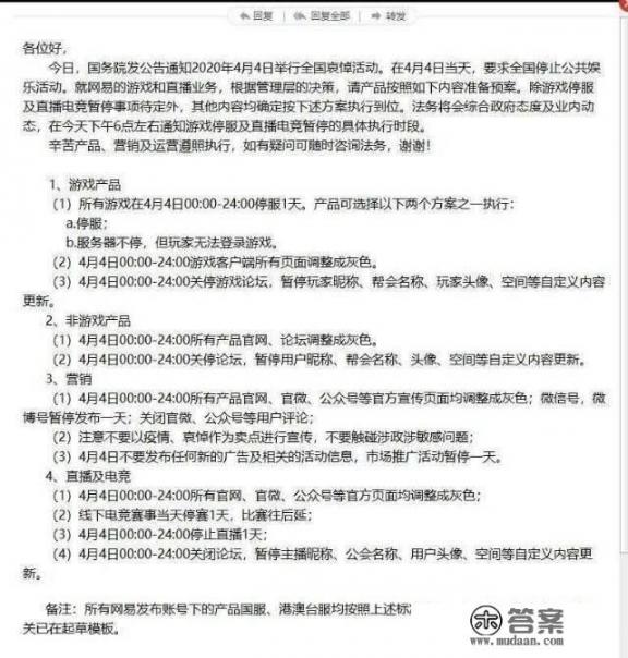
如何看待腾讯、网易游戏4月4日旗下所有产品停服一天?
正常

毕竟4月4日是清明,而且也是我们疫情即将结束的一个拐点,全国下发通知,禁止一切娱乐活动,一次来悼念那些英勇牺牲的战士和不幸的人民。这个时间的确实不应该玩游戏,腾讯和网易旗下产品停服也是情理之中。

其实不仅仅是他们,基本上国内各大游戏网站、论坛、新闻媒体都纷纷采取了相应的行动,比如一些网站全部使用灰色,取消所有与疫情无关的版块,娱乐直播等活动完全停止。

有些人各种不理解,只能说明他思想还很幼稚
首先,停服一天不仅仅是腾讯网易,而是所有网络游戏。 这是国家的指令,也应该是我们每个人应该做的。这次疫情国家为疫情做出了巨大的牺牲,无数医疗工作者前赴后继,无私奉献才能有我们今天控制疫情的效果。现在的疫情已经基本控制住了,当我们沉浸在现有结果的喜悦时,那些在抗击疫情中永远沉睡的白衣天使又有多少人怀念,那些白衣天使的家人的悲伤又有谁明白?所以这次关闭所有游戏的指令,是对无数白衣英雄的缅怀和尊敬,是必须做的,也是我们应该自发去做的
很高兴回答您的问题
4月4日,全国各大游戏纷纷停服一天,手游、端游都是一样的。因为国家下达了统一的命令,禁止当天进行一切娱乐活动,而游戏作为娱乐产业是无可厚非的,因此游戏停服,这是必须的。这一天是清明节,我们要悼念死去的战士们!不是应该在玩乐上为了表达在冠状病毒上死去的战士们而悼念!国内几乎所有的网游,荣耀与王者、和平精英等当下最火的手游也不例外,全部都停服一天,各大游戏的图标和网页也都变成了灰色,来致敬每一位逝去的生命。对于游戏停服,网络上大多玩家都是支持的,然而却还是有一少部分玩家恶言相向,甚至发出不正当的言论。其实也不想想,我们为什么能在后方安稳地玩着游戏,没有什么岁月静好,只是有人替我们负重前行。全是他们这些逆行者为我们扛下了一切,当灾难来临时,他们却是冲在了最前面,明知山有虎,却像虎山行。这种精神难道不值得我们尊敬吗?一天不荣耀与王者戏其实真的也没什么,今天空闲的时间,你们也可以想想,段位、装备真的就那么重要吗?今天也正值清明节,可以去祭拜一下祖先,或者在家看看书,做一顿丰盛的美食都是很不错的选择。一方有难,八方支援。在今天这个全国哀悼日,作为一名游戏玩家,我不知道我能做什么,唯有伫立在房间里为牺牲的烈士默哀三分钟,表达自己心中最真诚的敬意。游戏玩家内心:停服无所谓,是该默哀。
非游戏玩家键盘侠:一天不玩游戏能死啊?
游戏玩家:没说不玩游戏会死啊,停服就停服啊
更多的非游戏玩家键盘侠:一天不玩游戏能死啊?
游戏玩家:?
请你们静心去思考为什么会有今天。
剩下的,只有悼念。
天地无情,人间有爱。在这个举国悲痛的日子里,我希望大家能铭记先烈做出的牺牲,那些为了国家、为了社会付出生命的英雄,值得我们发自内心的尊敬。同时也提醒我们,在自然灾害面前,生命是如此的脆弱,要保护自然敬畏生命!最后逝者已逝,我们应该带着他们的愿望收拾行装,重新踏上旅程,建设那更美丽的明天!
愿逝者安息,愿生者奋发,愿祖国昌盛。
游戏是生活,生活也是游戏。我们每个人从出生到慢慢长大其实就类似于有些游戏中不停地刷怪升级搞装备的一个过程,升级代表着生活中的阶层,搞装备就代表着挣钱。但面对灾难,我们的确有必要停一下游戏,有必要从新审视一下当前的生活,相比于那些抗击疫情的白衣天使,扑灭森林大火的消防员以及奋战在各个岗位不幸牺牲的人(我们称之逆行者,他们才多大?),我们难道还不应该感到幸福吗?停一天的游戏,是对他们所做出的贡献的最好的回应,他们是不朽的,是值得我们铭记的。我很支持腾讯,网易以及其他的游戏运营商的这一举动。
版权声明
本文仅代表作者观点,不代表木答案立场。
