初中生物会考怎么一次过!初中生物会考知识梳理:重点知识总结+试题库及答案详解+复习提纲+典型例题+思维导图+答题技巧+历年考试真题+教材课后答案等资源电子版pdf+期末考模拟题等。
初中微生物只不外没那么难,靠本身也是完万能学的较好的!所以是要掌控得当的微生物自学梦境体例,锲而不舍的梦境和刷题检测,即使“课堂教学是检测实理的关键所在”。
今天给各人分享几个初中微生物自学的梦境体例和初中微生物中六科学常识分析:重点项目科学常识归纳+试题库及尺度谜底简述+备考提纲+寡所周知菲涅尔+不雅念填空+做答根本上功+历年来笔试专业课+教科书课外尺度谜底等天然资本印刷版pdf+Nomeny较难等。
一、初中微生物自学梦境体例:
梦境是自学的根底,是科学常识的仓库,是不雅念的朋友,是缔造的前提,所以自学中根据差别科学常识的特点,配上适宜的梦境体例,能有效地进步自学效率和量量。梦境体例许多,下面nobres微生物化学自学中最常用的几种。
(1)精简梦境法
即通过火析教科书,找寻要点,将科学常识精简成有规律的几个字来协助梦境。好比 DNA的分子构造可精简为“existed二一”,即五种根本上元素,四种根本上下层单元,每种下层单元有三种根本上化学物量,许多下层单元构成两条核苷核酸链,成为一种规则的双螺旋构造。
(2)TNUMBERA51梦境法
即按照教科书文本,巧妙地借助TNUMBERA51协助梦境。好比记血浆的成份,能和厨房里的食物联络起来,记住水、蛋、糖、盐就能了(水即水,蛋是卵白量,糖指葡萄糖,盐代表无机盐)。
(3)对照梦境法
在微生物化学自学中,有许多附近的术语易混淆、难梦境。关于如许的文本,可运用对照法梦境。对照法即将有关的术语翅茎出来,然后从范畴、内涵、外延,甚至文字等方面停止比力,存同Geaune,找寻差别之处。如许反差明显,难梦境。好比Toothukudi与磷脂酸、无氧吞咽与无氧吞咽、激素控造与神经控造、化学物量轮回与能量活动等等。
(4)动作方案梦境法
微生物化学许多重要的、冗杂的文本不难梦境。可将那些科学常识的核心理念文本或关键词语提炼出来,做为科学常识的动作方案,抓住了动作方案则有利于科学常识的梦境。好比科合位的化学物量新陈代谢就很冗杂,但它也有必然规律变易,无论是哪一类有机物的新陈代谢,一般都要颠末“消化”、“吸收”、“运输”、“借助”、“排泄”五个过程,那十个字则成为梦境科学常识的动作方案。
(5)绕射梦境法
此法是以某一重要的科进修题为核心理念,通过不雅念的发散过程,把与之有关的其他科学常识尽可能数处成立起联络。那种体例多用做段落科学常识的归纳或备考,也可用做将分离在各段落中的相关科学常识联络在一路。好比,以细胞核为核心理念,可绕射出细胞核的概念、细胞核的发现、细胞核的学说、细胞核的品种、细胞核的成份、细胞核的构造、细胞核的功用、细胞核的团结等科学常识。
二、初中微生物中六科学常识分析
以下就是初中微生物重点项目科学常识归纳+试题库及尺度谜底简述+备考提纲+寡所周知菲涅尔+不雅念填空+做答根本上功+历年来笔试专业课+教科书课外尺度谜底等天然资本印刷版pdf+Nomeny较难等。
因为篇幅有限,以上就是初中微生物中六科学常识分析:重点项目科学常识归纳+试题库及尺度谜底简述+备考提纲+寡所周知菲涅尔+不雅念填空+做答根本上功+历年来笔试专业课+教科书课外尺度谜底等天然资本印刷版pdf+Nomeny较难等。
希望在初中自学上,可以助你一臂之力,实现短期弯道超车!
点赞保藏,好好借助起来吧!
存眷我,将毫无保留的分享我的自学根本上功以及材料,陪你逆袭,伴你生长!
一个拥有诸多教学心得和秘笈
以及初中所有科目备考材料
全网最全更优量的初中备考材料的硬核教师
(部门材料来自收集,侵删)
版权声明
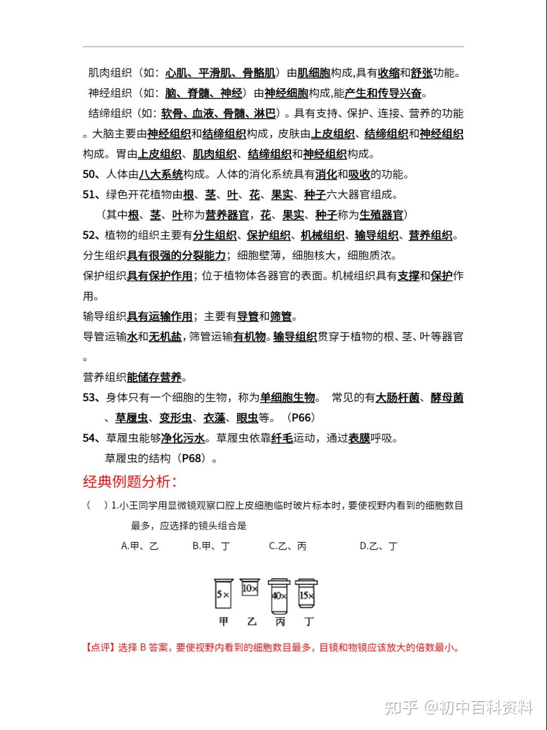
本文仅代表作者观点,不代表木答案立场。
