公务员考试偏科行测的,怎么办呢?
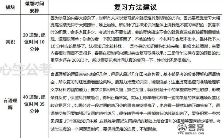
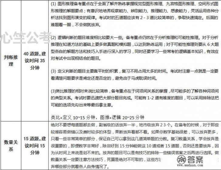
针对行测的复习,时间管理是关键,每天固定时间进行练习,不仅是为了保持手感,更是为了在考场上能游刃有余,提高做题速度和正确率,需要的是大量的模拟练习和不断的复盘,对于资料分析和数量关系这类“硬骨头”,确实需要下狠心去啃,通过大量的刷题来培养题感,确保这些“送分题”不丢分。

至于申论,它更像是一场文字的马拉松,考验的是综合素养和日常积累,字体工整、卷面整洁是基础中的基础,它直接影响到阅卷老师的第一印象,而文章的结构和逻辑则是灵魂,一个清晰有力的开头和结尾能瞬间抓住阅卷者的眼球,关键词的准确使用则是得分的关键,这要求我们在平时多读、多写、多思考,形成自己的语言风格和表达逻辑。
对于文科生而言,虽然行测可能相对吃力,但通过科学的方法和坚持不懈的努力,完全有可能实现质的飞跃,我建议可以制定一个详细的复习计划,每天设定小目标,比如完成一定数量的题目或阅读一定量的资料,利用好网络资源,如优秀的备考视频、论坛讨论等,这些都是提升自己的绝佳途径。

我想说的是,无论你是行测强还是申论强,关键是要保持平和的心态,相信自己的努力终将得到回报,公务员考试是一场持久战,胜负不仅在于一时的得失,更在于长期的坚持和不懈的追求,让我们一起加油,向着心中的目标迈进!
版权声明
本文仅代表作者观点,不代表木答案立场。
